# Úkoly Přesun položek, Přesun mezi podsklady
Úkol Přesun položek slouží k přesunutí položek z jednoho umístění na jiné v rámci jednoho podskladu, a to vše v jednom skladu.
Úkol Přesun mezi podsklady slouží k přesunutí položek z jednoho podskladu do jiného, a to vše v jednom skladu.
Vzhledem k tomu, že úkoly jsou si v mnohých ohledech velmi podobné, uvádíme je na stejné stránce.
# Vytvoření úkolu
Oba úkoly může vytvořit uživatel s rolí vedoucí, a to na dashboardu, tak jak je popsáno zde.
Níže uvádíme jednotný postup pro vytváření úkolů Přesun položek a Přesun mezi podsklady a pod ním podrobněji rozvádíme specifika jednotlivých úkolů.
- Při vytváření obou úkolů je povinné vyplnit prioritu úkolu a sklad, v rámci kterého k přesunu dochází. Priorita je přednastavena jako normální.
- V případě, že vytváříte úkol Přesun položek, je speciálně povinné uvést podsklad, v rámci kterého k přesunu dochází, zdrojové umístění a cílové umístění (v rámci jednoho již specifikovaného podskladu). V případě, že vytváříte úkol Přesun mezi podsklady, je speciálně povinné uvést zdrojový a cílový podsklad (tj. mezi kterými podsklady bude docházet k přesunu).
TIP
V rámci úkolu Přesun položek je výchozí hodnota pro cílové i zdrojové umístění nastavena na libovolné. Je možné tam některou z výchozích hodnot ponechat a umožnit tak plniteli úkolu, aby položky pokládal kamkoliv či je vybíral odkudkoliv. Je dokonce možné nechat nastavení zdrojového i cílového umístění na libovolné současně (tj. přesouvat odkudkoliv kamkoliv)!
V případě, že vytváříte úkol Přesun položek, je speciálně povinné zvolit, jak moc přesun položek je striktní. Toto pole je v případě tohoto úkolu přednastaveno na Volné. V případě úkolu Přesun mezi podsklady striktnost na výběr není a přesun se chová jako kdyby byla nastavena na možnost Striktní. Vysvětlení jednotlivých možností si vyžaduje detailnější popis a je k dispozici níže.
Po zvolení povinný údajů popsaných výše je potřeba zvolit, které položky (a jaké jejich množství) se mají přesunout. Specifikace těchto položek může být provedena třemi způsoby - ručním výběrem z nabídky, ručním zadáním čárových kódů či naskenováním těchto kódů. V případě potíží v této části můžete nahlédnout zde. Provádění je analogické jako u volby položek k naskladnění, kde je tato část popsána detailněji.
TIP
V případě úkolu Přesun položek může skladník specifikované položky v závislosti na striktnosti úkolu (viz. níže) dodržovat do různé míry.
- Nakonec lze volitelně zadat popis, nahrát přílohu a vyplnit hodnoty atributů, které jsou pro daný typ úkolu nakonfigurovány.
- Vytvoření úkolu je potřeba potvrdit žlutým tlačítkem Vytvořit úkol Přesunu položek, resp. Vytvořit úkol Přesunu mezi podsklady.
# Striktnost přesunu
V rámci úkolu Přesun položek je povinné specifikovat pole Je striktní. Toto pole určuje, do jaké míry je potřeba dodržovat určený seznam položek, které se mají přesunout. Má 3 možná nastavení:
- Volné - seznam je pouze doporučením, přesunout lze cokoli.
- Nic navíc - lze přesunout pouze položky v seznamu, ale může jich být méně, než seznam určuje. Jedná se o fixně přednastavenou možnost pro úkol Přesun mezi podsklady.
- Striktní - lze přesunout pouze položky ze seznamu a množství musí odpovídat.
# Ukázka tvorby
Na ukázce níže můžete vidět vytváření úkolu Přesun mezi podsklady.

# Plnění úkolu
Vzhledem k tomu, že plnění obou úkolů má stejný průběh, uvádíme jej dohromady.
# Přiřazení úkolu
Úkol na si sebe může jeho plnitel přiřadit pomocí Začít pracovat na úkolu. Tento akt může skladník (bez role vedoucího) provést z libovolné z dostupných záložek. Má k dipozici dvě záložky, kde to může provést - Zadání a Přesun (oproti vedoucímu nevidí záložku Dokončení, dokud si úkol nepřiřadí). Za účelem přiřazení a započetí práce na úkolu lze také načíst libovolný kód (umístění) čtečkou (jakožto zdrojové umístění pro přesun nějaké položky).
Úkoly Přesun položek a Přesun mezi podsklady nejsou vůbec přístupné pouze uživateli s rolí balič (pouze). Takový úkol může být však plněn i uživatelem, který má současně roli vedoucí i skladník.
# Provádění úkolu
# Záložka zadání
V záložce Zadání je možné nahrát přílohu, nastavit či upravit hodnoty atributů, které jsou pro daný typ úkolu nakonfigurovány (je-li uživatel vedoucím), a zobrazit přehledové informace o úkolu.

Kromě výše zmíněného lze na stránce Zadání také zobrazit detailnější informace o položkách, které se mají ze zadání přesunout.
Pro detailnější zobrazení položek lze kliknout na některou z položek. Na příkladu níže například na Vánoční betlém. Po kliknutí se zobrazí okno s informacemi jako například, kde již položku lze nalézt, kde již leží či kam ji lze položit, ale také možností získat ještě detailnější informace (jako je model a výrobce) a další detailnější informace. V tomto rozbaleném okně lze vedle názvu položky přejít na samotnou stránku detailu této skladové položky. Z rozbaleného okna lze také k dané položce přidat čárový kód, přidat obrázek nebo vytisknout dílčí čárové kódy, které položce přísluší (pomocí ikony tiskárny, přičemž když se setkáme s notifikací o chybějící tiskové konfiguraci, lze to řešit přidáním takové konfigurace, tak jak je uvedeno zde). Obdobný detail položky lze zobrazit také ze záložky Přesun (zde se můžeme setkat také s informací, odkud byla položka sebrána).

Za podrobnější vysvětlení stojí zmíněné informace "Položku lze nalézt na", "Položka již leží na", "Položku lze položit na" a "Položka byla sebrána z" z detailu položky:
- Položku lze nalézt na - Jedná-li se o přesun položek, jde o výčet všech umístění v podskladu, v rámci kterého přesun provádíme, kde se daná přesouvaná položka nachází a pro která platí, že nejsou mobilní ani balicí (přičemž je-li zapnuta možnost navrhování sběru položek z mobilního umístění, zobrazují se navíc i umístění, pro která platí, že nejsou balicí, ale jsou mobilní). Jedná-li se o přesun mezi podsklady, jde o výčet všech umístění ve zdrojovém podskladu, na kterých se daná přesouvaná položka nachází a pro která platí, že nejsou mobilní ani balicí (přičemž je-li zapnuta možnost navrhování sběru položek z mobilního umístění, zobrazují se navíc i umístění, pro která platí, že nejsou balicí, ale jsou mobilní). Tato informace vychází ze stavu skladu, do kterého se přesuny prováděné v tomto úkolu propisují rovnou (tj. na rozdíl od naskladnění se nečeká na dokončení či schválení tohoto úkolu (ze kterého je detail rozkliknut) vedoucím).
- Položka již leží na - Jedná se o výčet všech umístění ve skladu (kde se nachází podsklad či podsklady, kde přesun provádíme), kde se již daná přesouvaná položka nachází. Tato informace vychází ze stavu skladu, do kterého se přesuny prováděné v tomto úkolu propisují rovnou (tj. na rozdíl od naskladnění se nečeká na dokončení či schválení tohoto úkolu (ze kterého je detail rozkliknut) vedoucím).
- Položku lze položit na - Jedná-li se o přesun položek, jde o výčet všech povolených umístění v podskladu, kde přesun probíhá, a tedy je potenciálně možné na ně danou položku přesunout. Jedná-li se o přesun mezi podsklady, jde o výčet všech povolených umístění v cílovém podskladu, kam přesun probíhá, a tedy je potenciálně možné na ně danou položku přesunout.
- Položka byla sebrána z - Jedná se o výčet všech umístění, ze kterých byla přesunuta nějaká položka do části Položky v přesunu či Přesunuto. Vždy se ukazuje celkový počet kusů položky, který byl dohromady přesunut do těchto dvou částí, rozdělený po umístěních, ze kterých byly kusy sebrány.
# Záložka přesun
Vlastní přesun lze provést na záložce Přesun. Ta disponuje trojicí informací - co ze zadání ještě Zbývá přesunout (a umístění, odkud lze přesouvat zadané kusy položek), jaké jsou nyní Položky v přesunu (někdy označováno jako inventář) a co již je Přesunuto.
Základem je skenování. Skenování a přesun položek lze provést více způsoby, už jen proto, že zdrojových nebo cílových umístění může být větší množství. Záleží tedy na skladníkovi, jaký postup zvolí.
TIP
V rámci skenování můžete využívat nápovědných ikon vedle pole, kam se kódy zadávají.
Níže v této podsekci je podrobně (jednotně) vysvětleno, jak provádět přesun ve všech následujících variantách:
- chcete-li přesouvat z jednoho pevně určeného zdrojového umístění na jedno pevně určené cílové umístění,
- chcete-li přesouvat z jednoho pevně určeného zdrojového umístění na libovolné cílové umístění,
- chcete-li přesouvat z libovolného zdrojového umístění na jedno pevně určené cílové umístění a
- chcete-li přesouvat z libovolného zdrojového umístění na libovolné cílové umístění.
Základní možný postup může vypadat následovně:
- Skladník naskenuje některé zdrojové umístění. Pozor, tento krok je potřeba učinit i ve chvíli, kdy je zdrojové umístění jediné.
- Skladník naskenuje (zvedne) položky ze zdrojového umístění - čímž je dostane z části Zbývá přesunout do části Položky v přesunu.
- Skladník opakuje body 1 a 2 dokud nejsou vyzvednuty všechny položky.
- Skladník se přesune na některé cílové umístění a naskenuje jeho kód. Pozor, tento krok je opět potřeba učinit i ve chvíli, kdy je cílové umístění jediné.
WARNING
V případě, že provádíte přesun z libovolného zdrojového umístění na libovolné cílové umístění, musíte načíst první cílové umístění dvakrát, čímž zajistíte že dané umístění bude systém chápat jako načtené cílové umístění (pozor však, abyste toto "přepnutí" mezi sbíráním a pokládáním mohli provést, opravdu již musí být nějaké položky v přesunu). Další načtená umístění již systém bude chápat jako cílová a načítáte je jednou.
TIP
Chcete-li "přepnout", tj. na dané umístění pokládat a ne z něj sbírat (či naopak), napípněte dané umístění dvakrát. Tento tip se hodí zejména u přesunu z libovolného zdrojového umístění na libovolné cílové umístění.
- Skladník skenuje (umísťuje) jednotlivé položky a pokládá je na cílové umístění - čímž je dostane z části Položky v přesunu do části Přesunuto (kde se budou nacházet pod patřičným umístěním).
- Skladník opakuje body 4 a 5 dokud nejsou umístěny (tj. přesunuty) všechny položky.
Výše uváděné skenování může být alternativně provedeno hromadným zadáváním kódů do odpovídajícího pole tak, jako při vytváření tohoto úkolu. V případě potřeby je tento přístup detailněji popsán jako tzv. druhá možnost zde.
TIP
Pokud nevíte, na jaké umístění můžete položku z přesunu umístit, rozklikněte si ji. Zobrazí se vám detail s podrobnějšími informacemi, mezi nimiž najdete i tuto. Pokud nevíte ani čárový kód položky, kterou chcete naskenovat, též ho v detailu naleznete.
TIP
Pokud máte v části Položky v přesunu velké množství položek a již máte načtené umístění, kam je chcete přesunout, můžete využít tlačítka Přesunout možné na (načtené umístění), čímž se na něj přesunou veškeré položky z této části, které na něj mohou být přesunuty.
TIP
Odkud kam k přesunům dochází, můžete sledovat nazelenalým zvýrazněním.
Dva výše popsané tipy jsou znázorněny na obrázku níže.

TIP
Dojde-li k tomu, že se vám některá ze sekcí nevejde na obrazovku, zobrazí jí odpovídající ikona. Ta vám snadno pomůže s pohybem do dané sekce. První z ikon na ukázce níže odpovídá sekci Přesunuto. Druhá a třetí odpovídají sekci Položky v přesunu. Poslední pak odpovídá sekci Zbývá přesunout.




TIP
Počet kusů položek, které vidíte v části Zbývá přesunout na jednotlivých umístěních, vychází z počtu kusů, které jsou určeny k přesunu ze zadání úkolu, a je snížen o kusy, které jste již přesunuli do inventáře či do části Přesunuto. Zároveň je tato hodnota samozřejmě omezena počtem kusů, které se na daném umístění vždy skutečně nachází.
Druhou (alternativní) možností je, nenačítat všechny položky, které se mají přesunout, dopředu. Je možné si jich načíst jen část (tj. opakovat kroky 1-2), následně provést zbylé kroky postupu výše (tj. opakovat kroky 4-5) a jakmile takto přesuneme všechny položky, které jsme měli v části Položky v přesunu (či část z nich, kterou jsme chtěli), vykřížkovat naskenované cílové umístění a opět naskenovat nějakou část zbývajících položek (prováděním kroků 1-2) z části Zbývá přesunout (do Položky v přesunu).
WARNING
V případě, že provádíte přesun z libovolného zdrojového umístění na libovolné cílové umístění a chcete donačíst nějaké kusy do inventáře, musíte systému "oznámit", že opět načítáte zdrojové umístění. K tomuto "přepnutí" dojdete opět tak, že dvakrát načtete toto zdrojové umístění.
Pro úplnost poznamenejme, že chcete-li zrušit načtené umístění (ať už zdrojové či cílové), můžete buď využít křížku vedle pole pro skenování (znázorněn na ukázce výše) nebo rovnou načíst nové umístění.
Oproti úkolu naskladnění není možné přeskočit část Položky v přesunu. Tato část se použije vždy.
WARNING
Pokud přesouváte z libovolného zdrojového umístění na libovolné cílové umístění, nelze mít pro nějakou skladovou položku jedno umístění jako zdrojové a cílové zároveň. Chcete-li tedy provést přesun této položky z umístění A na umístění C, nelze v rámci jednoho úkolu provést přesun z A na umístění B a následně z B na C.
# Vracení položek
Může se stát, že v rámci přesunu bude potřeba vrátit položky z již konkrétního umístění z Přesunuto zpět mezi Položky v přesunu. Stejně tak můžete chtít vrátit položky z Položky v přesunu do části Zbývá přesunout. K takové situaci může dojít, když například omylem přesunete nějaké položky na nechtěné cílové umístění.
WARNING
Jedná-li se o Přesun mezi podsklady, položky, které jednou přesunete na nějaké cílové umístění v části Přesunuto, není možné vrátit zpět na původní zdrojové umístění v části Zbývá přesunout. Takové položky je možné vrátit maximálně do části Položky v přesunu. V případě, že je budete chtít vrátit zpět na původní zdrojové umístění, je to následně potřeba provést v jiném Přesunu mezi podsklady. V případě úkolu Přesun položek je však možné provést takovýto návrat z cílového umístění do zdrojového v rámci jednoho úkolu bez problémů.
Pokud budete chtít takový návrat provést, stačí použít tlačítko Vrátit mezi položky v přesunu (resp. Vrátit na původní umístění), které se zobrazí po kliknutí na položku, pro kterou chcete návrat provést. V případě, že jste v situaci, kdy provádíte návrat na původní umístění a provádíte přesun z libovolného umístění, nesmíte zapomenout vybrat, pro které původní umístění návrat provádíte (viz. ukázka níže).
Speciálně zmiňme případ s volným přesunem (v rámci úkolu Přesun položek), kdy se při návratu na původní umístění v části Zbývá přesunout objeví nejvýše tolik položek, kolik bylo specifikováno ze zadání (ignorují se ty, které byly načteny do přesunu navíc a zohledňuje se již přesunutý počet). Návrat se však provede korektně.
Na ukázce níže je k nahlédnutí příklad návratu. Došlo k načtení pěti kusů položky Bedny od banánů do inventáře (tj. do části Položky v přesunu), z čehož čtyři byly z umístění U1 a jedna z umístění A1. Když se proto nyní pokoušíme o návrat některých kusů této položky, je nám umožněno zvolit, na které původní umístění chceme návrat provést. Kromě volby umístění lze specifikovat, kolik kusů chceme vrátit. Lze to specifikovat buď pomocí připravených tlačítek či kliknout na ikonu klávesnice (k nahlédnutí níže), zadat počet kusů, které se mají vrátit, kliknout na ikonu klávesnice znovu a následně chtěný návrat potvrdit. Všimněte si také, že v části Zbývá přesunout je pouze jeden kus. Proto se také na umístěních A1, U1 a U2, kde se tento kus nachází, ukazuje právě pouze 1 kus. Neznamená to však, že tam ve skutečnosti nejsou i kusy další.

WARNING
Stane-li se, že se nějaké položky nenachází tam, kde mají, nebo je na cílovém umístění nedostatek místa, je potřeba navštívit vedoucího a vyřešit to s ním.
TIP
Použijete-li v rámci vracení kalkulačku, do které se dostanete přes příslušnou ikonu kalkulačky na obrázku výše, a zadáte-li k vracení vyšší číslo, než je maximální možný počet kusů, který lze vrátit (tj. více, než jste původně z umístění vzali), vámi zadaná hodnota se automaticky opraví na toto maximální možné číslo (tj. nikdy nelze vrátit více, než jste vzali).
# Přesuny pomocí tlačítek v detailu položky
V rámci přesouvání položek mezi jednotlivými sekcemi (zde mj. Zbývá přesunout, Položky v přesunu a Přesunuto) je možné využívat také tlačítek, které nalezneme po kliknutí na položku v některé z těchto sekcí. Tato tlačítka vypadají obdobně jako ta, se kterými se setkáme u vracení položek.
Základní princip spočívá v tom, že přesun probíhá vždy mezi sekcí (a případně konkrétním umístěním), odkud byl detail položky rozkliknut, a sekcí (a případně konkrétním umístěním), která je nalevo od ní. Tento základní princip pro práci s těmito tlačítky platí i pro ostatní úkoly, ve kterých k obdobným přesunům dochází (pouze mezi odlišnými sekcemi). Konkrétně platí, že:
- V sekci Zbývá přesunout se s kalkulačkou vůbec nesetkáváme, jelikož nalevo od ní není žádná další sekce.
- V sekci Položky v přesunu se s kalkulačkou setkáváme a k přesunu dochází vždy mezi touto sekcí a sekcí Zbývá přesunout. Rozklikneme-li si tedy odsud detail položky a použijeme-li v něm například tlačítko +1, značí to, že se snažíme provést přesun jednoho kusu dané položky ze Zbývá přesunout do Položky v přesunu. Analogicky -1 odpovídá tomu, že chceme provést přesun jednoho kusu dané položky opačným směrem (tj. z Položky v přesunu do Zbývá přesunout). Vzhledem k tomu, že se u tohoto typu úkolu obecně může stát, že budeme mít na výběr z více zdrojových umístění, tlačítka jsou k dispozici až ve chvíli, kdy máme napípnuté nějaké umístění ze Zbývá přesunout (přičemž to bude to umístění, se kterým se bude manipulovat). Budeme-li tedy chtít například "odečítat" a budeme-li mít v danou chvíli napípnuto zdrojové umístění, ze kterého jsme danou položku nesebrali, přirozeně "odečítat" nepůjde, jelikož se samozřejmě respektuje, odkud kusy pochází (stejně jako při vracení).
- V sekci Přesunuto se s kalkulačkou setkáváme a k přesunu dochází vždy mezi touto sekcí a sekcí Položky v přesunu. Zároveň se plně respektuje umístění, ze kterého jsme rozklikli detail položky, v němž tlačítka používáme. To znamená, že přesun vůbec neovlivňuje to, jaké umístění máme právě napípnuto. Nicméně, aby byla tlačítka k dispozici, nějaké cílové umístění napípnuto být musí!
TIP
"Odečítací tlačítka" můžete vnímat také jako vracení. Když je však používáte, vždy vám po odečtení musí v dané sekci (a případně na daném umístění) zbýt alespoň jeden kus dané položky (systém vám více vrátit nedovolí). Pokud tedy chcete vrátit i ten, je potřeba postupovat tak, jak je uvedeno výše, což je doporučený postup pro vracení. Jedná-li se navíc o tlačítka u položky v inventáři, může se stát, že jejích kusů bude zbývat více (když budou z jiných umístění, než je to, na které se snažíte vracet).
Jak si můžeme všimnout, vedle tlačítek na ukázce výše je také ikona klávesnice (obdobně jako u vracení položek). Ta funguje na obdobném principu jako tlačítka. Použití klávesnice je snadné - klikneme na ikonu klávesnice, zadáme počet kusů položky, který má v aktuální sekci (a případně na konkrétním umístění) být a následně klikneme na ikonu klávesnice znovu.
# Dokončování úkolu
Jakmile plnitel úkolu dokončí přesun, přistoupí k dokončení na záložce Dokončení.
V případě, že plnitel nemá žádné položky v inventáři, může zde úkol odpřiřadit. Pokud se jedná o uživatele, který má roli vedoucí, může následně takovýto nepřiřazený úkol kdykoliv stornovat.
V případě vedoucího (který je zároveň skladníkem) je zde navíc možnost úkol dokončit a uvést k dokončení poznámku. V případě skladníka (bez další role vedoucí) je zde navíc naopak možnost předat úkol vedoucímu ke schválení (opět s poznámkou). Ten má následně možnost úkol přijmout či odmítnout.
V případě přijetí i odmítnutí úkolu může vedoucí uvést poznámku. V případě odmítnutí se může navíc rozhodnout, zda ponechá úkol přiřazený stejnému skladníkovi (který mu ho předal na schválení). Pokud se pro tuto možnost nerozhodne, úkol bude ve stavu Nepřiřazený a může si ho vzít k plnění jiný plnitel. Dokončení, které provádí vedoucí (který je zároveň skladníkem), odpovídá kombinaci předání ke schválení vedoucímu a následnému přijetí vedoucím.
TIP
Dokončit či předat ke schválení je v případě úkolu Přesun mezi podsklady možné i ve chvíli, kdy je přesunuta pouze část požadovaných položek (či jejich kusů). Musí však být prázdný inventář. Chování respektuje striktnost přesunu, která je pro tento úkol automaticky přednastavena na Nic navíc.
WARNING
Při dokončování úkolu Přesun položek si dejte pozor na striktnost přesunu. Musí být dodržena. V opačném případě nepůjde úkol dokončit ani předat ke schválení.
TIP
Pokud jste vedoucí, dostanete úkol ke schválení, nejste s ním spokojeni a chcete sami provést úpravy (tj. jste i skladníkem), musíte úkol nejprve odmítnout, neponechávat ho skladníkovi, který vám ho předal ke schválení, a následně si tento volný úkol sami přiřadit! Nejde rovnou provádět úpravy.
# Automatické provedení a dokončení Přesunu mezi podsklady
Specifikem úkolu Přesun mezi podsklady je možnost automatického dokončení. Vzhledem k tomu, že fyzická umístění mohou být součástí více podskladů zároveň, je možné, že takto sdílená umístění (mezi dvojicí podskladů, mezi kterými přesun probíhá) již obsahují všechny přesouvané položky. V takovém případě se jejich přesun provede automaticky (okamžitě po vytvoření) a úkol se sám okamžitě dokončí. Na takovou situaci lze nahlédnout na ukázce níže.

# Přehled pohybů
Na záložce Dokončení (případně na záložce Pohyby, je-li úkol již dokončen) lze nahlédnout na přehled pohybů v daném úkolu. Přehled pohybů daného úkolu může zobrazit jeho současný plnitel či vedoucí, který na něj vidí.
Jedná se o pohyby kusů jednotlivých skladových položek v daném úkolu. V případě úkolu Přesun položek jsou znázorněny v tabulce (stejným způsobem jako na stránce Skladové pohyby), která je podrobněji vysvětlena zde. Oproti tabulce na stránce Skladové pohyby se liší pouze tím, že neobsahuje sloupce Typ úkolu a Úkol. V případě úkolu Přesun mezi podsklady je jediným rozdílem rozdělení na dvě tabulky (dle toho, o který podsklad se jedná, přičemž pohyby související s inventářem skladníka jsou evidovány v tabulce ke zdrojovému podskladu).
# Diagramy
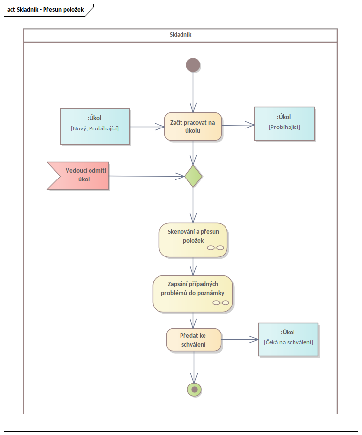
Následující diagram přibližně znázorňuje výše popsaný proces plnění úkolu skladníkem:

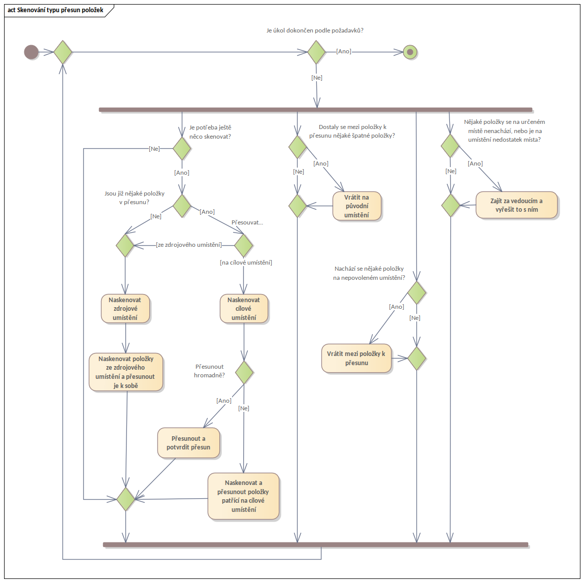
Následující diagram graficky znázorňuje přístupy ke skenování:
