# Úkol Naskladnění
Úkol slouží k naskladnění položek na nějaká umístění. Tato činnost může být provedena pouze uživatelem s rolí skladníka.
# Vytvoření úkolu
Úkol může vytvořit vedoucí na dashboardu, tak jak je popsáno zde. Naskladnění lze také tvořit skrze schválení úkolu Příjem dodávky.
- Při vytváření je povinné vyplnit prioritu úkolu, sklad a podsklad v rámci kterého má k naskladnění položek dojít. Priorita je přednastavena jako normální.
- Dále je možné zvolit konkrétního dodavatele, číslo dodacího listu, číslo faktury a popis.
- Je povinné zvolit, jak moc naskladnění je striktní. Toto pole je přednastaveno na Volné. Vysvětlení jednotlivých možností je k dispozici níže.
- Ve spodní části tvorby úkolu je dále potřeba uvést položky, které se mají naskladnit. V závislosti na striktnosti úkolu (viz. níže) je skladník může dodržovat do různé míry. Způsobů, jak zadat položky, které se mají naskladnit, je více. Přehled možností je opět k dispozici níže. Specifikům práce se šaržemi v rámci tvorby naskladnění se též věnuje separátní sekce níže.
- Nakonec lze volitelně zadat popis, nahrát přílohu a vyplnit hodnoty atributů, které jsou pro naskladnění nakonfigurovány.
- Vytvoření úkolu je potřeba potvrdit žlutým tlačítkem Vytvořit úkol Naskladnění.
# Striktnost Naskladnění
Pole Je striktní určuje, do jaké míry je potřeba dodržovat určený seznam položek, které se mají naskladnit. Má 3 možná nastavení:
- Volné - seznam je pouze doporučením, naskladnit lze cokoli.
- Nic navíc - lze naskladnit pouze položky v seznamu, ale může jich být méně, než seznam určuje.
- Striktní - lze naskladnit pouze položky ze seznamu a množství musí odpovídat.
# Položky k naskladnění
V rámci tvorby úkolu naskladnění může tvůrce zadat také položky, které se mají naskladnit s ohledem na striktnost naskladnění.
První možností je zvolit v seznamu skladovou položku, a následně její typ a případně jeho bližší specifikaci a množství. Lze zde využít filtrace (napsat část názvu položky) a zjednodušit si tak hledání. Volitelně je také možné nastavit nákupní cenu za jednotku a sazbu DPH (jejichž význam je podrobněji popsán zde). Poznamenejme, že není-li některá z těchto volitelných hodnot vyplněna, nenastavené hodnoty jsou nastaveny na nulu.
Druhou možností je pak načtení libovolné položky. Takto lze vložit najednou i větší množství různých položek. Stačí vložit do pole pro EAN kódy více kódů, které oddělíte středníky, mezerami, čárkami nebo novou řádkou. Třetí možností je samozřejmě samotné naskenování. Pro informace o pokročilejších možnostech skenování můžete nahlédnout na stránku přímo o skenování. I v případě těchto dvou možností je samozřejmě následně možné volitelně nastavit nákupní cenu za jednotku a sazbu DPH (jejichž význam je podrobněji popsán zde). Poznamenejme, že není-li některá z těchto volitelných hodnot vyplněna, nenastavené hodnoty jsou nastaveny na nulu.
Ukažme si zadání položek druhou možností na příkladě. Zadejme například následující pětici EAN kódů.

Výsledkem pak budou čtyři kusy položky odpovídající EAN kódům "LED" a jeden kus položky odpovídající EAN kódu "K270". Jak můžete na ukázce níže vidět, automaticky se dopočte celkový počet položek a kusů, které se mají naskladnit. Se zadáním nové položky k naskladnění se vždy objeví nové pole k zadání další položky. Pro odstranění již zadané položky lze využít křížek vedle sazby DPH.

# Specifika šaržových položek při tvorbě Naskladnění
Máme-li u položky zvolen Typ Běžný a skladová položka je v módu musí mít šarže, znamená to, že konkrétní šarži můžeme volit až dodatečně při plnění úkolu naskladnění. U toho je poté možné také přímo vytvořit novou šarži, kterou rovnou použijeme, čemuž je více věnována sekce níže v rámci plnění úkolu.
Máme-li zvolen však zvolen Typ Šarže, znamená to, že konkrétní naskladňovaná šarže musí být zvolena již při vytváření úkolu naskladnění.
TIP
Pokud využijeme pro načítání číslo šarže, musíme počítat s tím, že může být shodné i pro více skladových položek. Pokud se proto objeví více tlačítek Přidat šarži k, nejedná se o chybu. V takovou chvíli jednoduše musíme vybrat to, které odpovídá chtěné skladové položce
# Plnění úkolu
# Přiřazení úkolu
Úkol na si sebe může jeho plnitel přiřadit pomocí Začít pracovat na úkolu. Tento akt může skladník provést z libovolné z dostupných záložek. Má k dipozici dvě záložky, kde to může provést - Zadání a Naskladňování (oproti vedoucímu nevidí záložku Dokončení, dokud si úkol nepřiřadí). Za účelem přiřazení a započetí práce na úkolu lze také načíst libovolný kód čtečkou.
Úkol naskladnění není vůbec přístupný pouze uživateli s rolí balič. Úkol může být samozřejmě plněn i uživatelem, který má současně roli vedoucí i skladník.
# Provádění úkolu
# Záložka zadání
V záložce Zadání je možné nahrát přílohu, nastavit či upravit hodnoty atributů, které jsou pro naskladnění nakonfigurovány (je-li uživatel vedoucím), a zobrazit přehledové informace o úkolu.

Kromě výše zmíněného lze na stránce Zadání také Vytisknout čárové kódy a zobrazit detailnější informace o naskladňovaných položkách.
V případě tisku čárových kódů stačí zvolit, zda chceme tisknout pro každou položku pouze jeden štítek nebo chceme vytisknout tolik štítků ke každé položce, kolik máme v zadání kusů dané položky, a v jakém formátu chceme tisknout (PDF, HTML, ...). Setkáme-li se s notifikací o chybějící tiskové konfiguraci, lze to řešit přidáním takové konfigurace, tak jak je uvedeno zde.
Pro detailnější zobrazení položek lze kliknout na některou z položek. Na příkladu níže například na Vánoční betlém. Po kliknutí se zobrazí okno s informace, kde již položka leží, kam ji lze položit a možnost získat ještě detailnější informace (jako je model, výrobce a další). V tomto rozbaleném okně lze vedle názvu položky přejít na samotnou stránku detailu této skladové položky. Z rozbaleného okna lze také k dané položce přidat čárový kód, přidat obrázek nebo vytisknout dílčí čárové kódy, které položce přísluší (pomocí ikony tiskárny, přičemž když se setkáme s notifikací o chybějící tiskové konfiguraci, lze to řešit přidáním takové konfigurace, tak jak je uvedeno zde). Obdobný detail položky lze zobrazit také ze záložky Naskladňování.

Za podrobnější vysvětlení stojí zmíněné informace "Položka již leží na" a "Položku lze položit na" z detailu položky:
- Položka již leží na - Jedná se o výčet všech umístění ve skladu (kde se nachází podsklad, kam naskladňujeme), kde se již daná naskladňovaná položka nachází. Tato informace vychází ze stavu skladu, jsou k ní však přičteny počty kusů, které již byly naskladněny v daném úkolu naskladnění (ze kterého je detail rozkliknut). Samotný stav skladu je totiž změněn (o naskladněné kusy) až ve chvíli, kdy je daný úkol naskladnění dokončen či schválen vedoucím.
- Položku lze položit na - Jedná se o výčet všech povolených umístění v podskladu, kam naskladňování probíhá, a tedy je možné na ně danou položku naskladnit.
# Záložka Naskladňování
Vlastní naskladňování lze provést na záložce Naskladňování. Ta disponuje trojicí informací - co je ze zadání ještě K naskladnění, jaké jsou nyní Položky v přesunu (někdy označováno jako inventář) a co již je Naskladněno.
Základem je skenování. Skenování a přesun položek (mj. vlastní naskladnění) lze provést více způsoby. Záleží tedy na skladníkovi, jaký postup zvolí.
Základní možný postup může vypadat následovně:
- Skladník převezme zboží k naskladnění, tj. načte dopředu jednotlivé položky - čímž je dostane z části K naskladnění do části Položky v přesunu.
- Skladník obchází jednotlivá umístění.
- Skladník načte kód umístění.
- Skladník načte kódy položek, které na daném umístění naskladňuje - čímž je dostane z části Položky v přesunu do části Naskladněno (kde se budou nacházet pod patřičným umístěním).
- Skladník opakuje body 2-4, dokud nejsou všechny položky naskladněny.
Výše uváděné načítání může být provedeno obdobně jako v případě vytváření tohoto úkolu, a to hromadným zadáváním kódů do odpovídajícího pole tak, jak bylo popsáno v sekci výše.
TIP
Pokud máte v části Položky v přesunu velké množství položek a již máte načtené umístění, kam je chcete naskladnit, můžete využít tlačítka Přesunout možné na (načtené umístění), čímž se na něj přesunou veškeré položky z této části, které na něj mohou být naskladněny.
Další možností je, nenačítat všechny položky dopředu. Je možné si jich načíst jen část, následně provést zbylé kroky postupu výše (tj. opakovat kroky 2-4) a jakmile takto naskladníme všechny položky, které jsme měli v části Položky v přesunu (či část z nich, kterou jsme chtěli), vykřížkovat naskenované umístění a opět naskenovat nějakou část zbývajících položek z části K naskladnění (do Položky v přesunu). Pozor však, pokud byste nevykřížkovali načtené umístění, položky se vám rovnou budou načítat na naskenované umístění.
TIP
Odkud kam k přesunům dochází, můžete sledovat nazelenalým zvýrazněním (jak lze nahlédnout na ukázce níže). Pokud ale přesouváte pomocí tlačítka v detailu některé z položek, nazelenalé zvýraznění pro vás není relevantní! Pro více detailů nahlédněte zde.
Na příkladu níže můžeme sledovat, že došlo k výše popsané situaci. Načetli jsme umístění UA2 a následně na něj poslední položku (Vánoční betlém), která byla v části Položky v přesunu (ten je nyní prázdný). Nyní máme stále načtené umístění UA2 a pokud načteme další položku, naskladní se na zmíněné umístění. Zvýrazněny jsou části K naskladnění a umístění UA2 v Naskladněno. Přesun se proto provádí mezi touto dvojicí (vizuálně na ukázce zleva doprava). Pokud bychom ale měli striktnost naskladnění nastavenou v rámci daného úkolu na Volné, mohlo by tak dojít i k tomu, že se nyní na umístění UA2 naskladní položka, která není v části K naskladnění uvedena (což však již souvisí spíše s tím, jak funguje striktnost naskladnění a mohlo by k tomu dojít i při přesunu z části Položky v přesunu, kdybychom například zadali kód položky, která se ze zadání neměla naskladnit). Abychom zrušili naskladňování na umístění UA2, je potřeba buď načíst jiné umístění (na které chceme rovnou načítat položky) či použít křížek v načítacím boxu, což nám následně umožní rozhodnout se, zda chceme v dalším kroku načíst položku (a tím ji přesunout do Položky v přesunu) nebo umístění, čímž se dostaneme do situace, ve které bychom byli, kdybychom nepoužili křížek, ale rovnou načetli jiné umístění.

TIP
Dojde-li k tomu, že se vám některá ze sekcí nevejde na obrazovku, zobrazí jí odpovídající ikona. Ta vám snadno pomůže s pohybem do dané sekce. První z ikon na ukázce níže odpovídá sekci Naskladněno. Druhá a třetí odpovídají sekci Položky v přesunu. Poslední pak odpovídá sekci K naskladnění.




TIP
Počet kusů položek, které vidíte v části K naskladnění, vychází z počtu kusů, které mají být naskladněny ze zadání úkolu, a je snížen o kusy, které jste již přesunuli do inventáře či do části Naskladněno.
Pro úplnost dodejme třetí možnost. Tou je naprostá absence dopředného načtení položek (není zde vůbec použit volitelný inventář). Postup může v takovém případě vypadat následovně:
- Skladník obchází jednotlivá umístění.
- Skladník načte kód umístění.
- Skladník načte kódy položek, které na daném umístění naskladňuje - čímž je dostane z části K naskladnění do části Naskladněno (kde se budou nacházet pod patřičným umístěním).
- Skladník opakuje body 1-3, dokud nejsou všechny položky naskladněny.
WARNING
Systém umožňuje načítat rovnou na umístění pouze pokud skladník nemá v inventáři (tj. v části Položky v přesunu) žádné položky.
# Specifika šaržových položek při plnění Naskladnění
V případě, že pracujeme se šaržemi, může být potřeba volit při plnění úkolu naskladnění konkrétní šarži (máme-li mód musí mít šarži). V takovou chvíli se nám zobrazí dialog, který můžeme vidět na ukázce níže. V našem případě musíme řešit situaci volby šarže pro dva kusy sušenek. První možností, jak situaci vyřešit, je vybrat již existující šarži z přehledu dostupných šarží. Druhou možností je využít tlačítko Přidat šarži k "Sušenky", které nám přímo v rámci naskladňování zobrazí formulář, ve kterém můžeme pro skladovou položku "Sušenky" v jednom kroku vytvořit novou šarži a rovnou ji použít pro naskenované kusy (pomocí tlačítka Uložit a použít). Je-li v danou chvíli načteno více kusů dané položky, vybraná šarže se aplikuje pro všechny kusy. Konkrétně na ukázce níže se vybraná šarže aplikuje pro oba naskenované kusy sušenek.
Tlačítko Přidat šarži k je dostupné pouze tehdy, jsou-li pro danou skladovou položku dostupné nejvýše tři různé šarže. Jeho absence v opačném případě je úmyslná a jejím cílem je pomoc uživateli, aby nalezl existující šarži a nedocházelo stále k vytváření nechtěných "duplicit", je-li šarží větší množství. V takovou chvíli je potřeba využít filtrace, která je dostupná v poli pro zadávání kódů. Filtrovat lze dohromady dle čísla šarže i datumů výroby a spotřeby. V případě, že filtrací nenajdeme chtěnou šarži či se nám objeví nejvýše tři odpovídající šarže, opět se nám objeví tlačítko Přidat šarži k, které můžeme použít k vytvoření nové šarže.
TIP
Pokud provádíme filtraci šarží a objeví se nám tlačítko Přidat šarži k, obsah zadaného filtru se automaticky přenese do tvorby nové šarže. Rozpozná-li systém, že se jedná o validní datum, příslušná hodnota se předvyplní do data výroby či data expirace. Pro který z datumů se předvyplnění použije, záleží na nastavení systému. Nerozpozná-li systém, že se jedná o datum, příslušná hodnota se předvyplní do čísla šarže.
TIP
Pokud využijeme pro načítání číslo šarže, musíme počítat s tím, že může být shodné i pro více skladových položek. Pokud se proto objeví více tlačítek Přidat šarži k, nejedná se o chybu. V takovou chvíli jednoduše musíme vybrat to, které odpovídá chtěné skladové položce
Použijeme-li v ukázce níže tlačítko Zahodit kód a pokračovat, zajistíme tak, že se přesun v danou chvíli neprovede, vše zůstane načteno jako doposud a pouze se zbavíme zobrazeného dialogu. V případě, že použijeme "✖", který se nachází v poli pro skenování, kromě toho, že se zbavíme dialogu, přijdeme také o načtené umístění, na které jsme chtěli kusy dále přesunout.

TIP
Modrá ikona zaměření indikuje, že dojde-li k dalšímu skenování dané skladové položky (konkrétně kusu jejího běžného nešaržového typu), automaticky se zvolí šarže, která je touto ikonou označena.

# Vracení položek
Může se stát, že v rámci naskladňování bude potřeba vrátit položky z již konkrétního umístění z Naskladněno zpět mezi Položky v přesunu nebo dokonce do části K naskladnění. Stejně tak můžete chtít vrátit položky z Položky v přesunu do části K naskladnění.
Pokud budete chtít provést návrat (z Naskladněno či Položky v přesunu) do K naskladnění, stačí použít tlačítko Smazat, které se zobrazí po kliknutí na položku, pro kterou chcete návrat provést. Smazáním se přesunou všechny kusy zpět do části K naskladnění. Výjimkou je případ s volným naskladněním, kdy se v části K naskladnění objeví nejvýše tolik položek, kolik bylo specifikováno ze zadání (ignorují se ty, které byly načteny navíc a zohledňuje se již naskladněný počet).

V případě, že chcete provést návrat z Naskladněno do části Položky v přesunu (tj. do inventáře), stačí použít tlačítko Vrátit mezi položky v přesunu, které se zobrazí po kliknutí na položku, pro kterou chcete návrat provést. V tomto případě je po kliknutí na něj možné zvolit, kolik kusů chcete vrátit. Lze to specifikovat buď pomocí připravených tlačítek či kliknout na ikonu klávesnice (k nahlédnutí níže), zadat počet kusů, které se mají vrátit, kliknout na ikonu klávesnice znovu a následně chtěný návrat potvrdit.

# Přesuny pomocí tlačítek v detailu položky
V rámci přesouvání položek mezi jednotlivými sekcemi (zde mj. K naskladnění, Položky v přesunu a Naskladněno) je možné využívat také tlačítek, které nalezneme po kliknutí na položku v některé z těchto sekcí. Tato tlačítka vypadají obdobně jako ta, se kterými se setkáme u vracení položek.
Základní princip spočívá v tom, že přesun probíhá vždy mezi sekcí (a případně konkrétním umístěním - nenacházíme-li se například právě v inventáři), odkud byl detail položky rozkliknut, a sekcí, která je nalevo od ní. Tento základní princip pro práci s těmito tlačítky platí i pro ostatní úkoly, ve kterých k obdobným přesunům dochází (pouze mezi odlišnými sekcemi). Konkrétně platí, že:
- V sekci K naskladnění se s kalkulačkou vůbec nesetkáváme, jelikož nalevo od ní není žádná další sekce.
- V sekci Položky v přesunu se s kalkulačkou setkáváme a k přesunu dochází vždy mezi touto sekcí a sekcí K naskladnění. Rozklikneme-li si tedy odsud detail položky a použijeme-li v něm například tlačítko +1, značí to, že se snažíme provést přesun jednoho kusu dané položky z K naskladnění do Položky v přesunu. Analogicky -1 odpovídá tomu, že chceme provést přesun jednoho kusu dané položky opačným směrem (tj. z Položky v přesunu do K naskladnění). V případě, že budeme mít napípnuté nějaké umístění, nemá to při přesunu pomocí tlačítek žádný vliv.
- V sekci Naskladněno se s kalkulačkou setkáváme a k přesunu dochází vždy mezi touto sekcí a některou ze sekcí nalevo. Zároveň se plně respektuje umístění, ze kterého jsme rozklikli detail položky, v němž tlačítka používáme. To znamená, že ani zde přesun vůbec neovlivňuje to, jaké umístění máme právě napípnuto (máme-li vůbec nějaké napípnuto).
I v případě, že přesouváme pomocí zde popsaných tlačítek, jsou respektovány základní pravidla přesouvání, tj. máme-li například volné naskladnění a máme-li již nějaké položky v inventáři, tlačítky v detailu položky v sekci Naskladněno do ní můžeme nově přesunout nejvíce tolik kusů, kolik je v danou chvíli v inventáři (dokud není prázdný), teprve pak lze ve volném naskladnění přesouvat neomezeně z K naskladnění (přes tyto tlačítka). Samozřejmě ve volném naskladnění takto můžeme přesouvat i to, co není na seznamu.
TIP
V případě, že přesouváte s pomocí zde popsaných tlačítek, není vůbec relevantní, zda máte napípnuté nějaké umístění (tj. není nápomocné nazelenalé zbarvení). Přesun se řídí zde popsanými principy.
TIP
"Odečítací tlačítka" můžete vnímat také jako vracení. Když je však používáte, vždy vám po odečtení musí v dané sekci (a případně na daném umístění) zbýt alespoň jeden kus dané položky (systém vám více vrátit nedovolí). Pokud tedy chcete vrátit i ten, je potřeba postupovat tak, jak je uvedeno výše, což je doporučený postup pro vracení.
Jak si můžeme všimnout, vedle tlačítek na ukázce výše je také ikona klávesnice (obdobně jako u vracení položek). Ta funguje na obdobném principu jako tlačítka, tedy pomocí ní dochází k přesouvání mezi sekcemi nalevo od aktuální sekce (z níž klávesnici používáme) a aktuální sekcí (a případně konkrétním umístěním). Použití klávesnice je snadné - klikneme na ikonu klávesnice, zadáme počet kusů položky, který má v aktuální sekci (a případně na konkrétním umístění) být a následně klikneme na ikonu klávesnice znovu. Poznamenejme, že i zde platí obecná pravidla přesouvání.
# Dokončování úkolu
Jakmile plnitel úkolu dokončí naskladnění, přistoupí k dokončení na záložce Dokončení.
V případě, že plnitel nemá žádné položky v inventáři, může zde úkol odpřiřadit. Pokud se jedná o uživatele, který má roli vedoucí, může následně takovýto nepřiřazený úkol kdykoliv stornovat. Pokud se před stornováním na záložce Naskladňování zobrazují nějaké kusy naskladněné v části Naskladněno, po stornování (ani před ním) je v rámci stavu skladu nenajdeme (protože při naskladňování dochází k úpravě stavu skladu až ve chvíli, kdy je daný úkol naskladnění dokončen či schválen vedoucím).
V případě vedoucího (který je zároveň skladníkem) je zde navíc možnost úkol dokončit a uvést k dokončení poznámku. V případě skladníka (bez další role vedoucí) je zde navíc naopak možnost předat úkol vedoucímu ke schválení (opět s poznámkou). Ten má následně možnost úkol přijmout či odmítnout. V případě přijetí i odmítnutí úkolu může vedoucí uvést poznámku. V případě odmítnutí se může navíc rozhodnout, zda ponechá úkol přiřazený stejnému skladníkovi (který mu ho předal na schválení). Pokud se pro tuto možnost nerozhodne, úkol bude ve stavu Nepřiřazený a může si ho vzít k plnění jiný plnitel. Dokončení, které provádí vedoucí (který je zároveň skladníkem), odpovídá kombinaci předání ke schválení vedoucímu a následnému přijetí vedoucím.
WARNING
Při dokončování úkolu si dejte pozor na striktnost naskladnění. Musí být dodržena. V opačném případě nepůjde úkol dokončit ani předat ke schválení.
TIP
Pokud jste vedoucí, dostanete úkol ke schválení, nejste s ním spokojeni a chcete sami provést úpravy (tj. jste i skladníkem), musíte úkol nejprve odmítnout, neponechávat ho skladníkovi, který vám ho předal ke schválení, a následně si tento volný úkol sami přiřadit! Nejde rovnou provádět úpravy.
# Nákupní ceny
Vedoucí může v rámci vytvořeného úkolu naskladnění upravovat nákupní ceny. Nejedná se však o plnění úkolu. Tuto činnost může provádět i ve chvíli, když úkol přiřazen nemá či když ho má přiřazen jiný uživatel.
Přehled nákupních cen jednotlivých skladových položek je k nalezení na záložce Dokončení (případně na záložce Nastavení nákupních cen, je-li úkol již dokončen), kde je přehledová tabulka s celkem pěti sloupci. Stejně jako řada dalších tabulek ve skladovém systému FulWMS, i tabulka nákupních cen obsahuje možnost pokročilé filtrace a řazení dle jednotlivých sloupců.
- Skladová položka - Odpovídá názvům položek ze zadání naskladnění (či navíc i položkám skutečně naskladněným - v případě volného naskladnění). Sloupec je filtrovatelný dle zadaného podřetězce.
- Výrobce - Odpovídá výrobci skladové položky. Sloupec je filtrovatelný dle výběru výrobců z nabídky.
- Měrná jednotka - Udává základní jednotku, vůči které se stanovuje nákupní cena. Může se jednat například o kus. Sloupec je filtrovatelný dle zadaného podřetězce.
- Nákupní cena za jednotku - Odpovídá ceně, za kterou došlo k nákupu naskladňovaných položek - vztaženo k měrné jednotce. Sloupec je filtrovatelný dle zadaného podřetězce. Hodnoty v jednotlivých řádcích může vedoucí editovat.
- Sazba DPH - Sloupec je filtrovatelný dle výběru možných sazeb DPH z nabídky. Hodnoty v jednotlivých řádcích může vedoucí editovat.
WARNING
Pokud upravujete nákupní cenu za jednotku v přehledové tabulce na záložce Dokončení, po přepsání ceny je nutné dát ENTER! V opačném případě v poli zůstane původní nákupní cena. Stejně tak musíte potvrdit klávesou ENTER i upravenou volbu sazby DPH!
Pokud chcete upravit nákupní cenu více položek naráz, můžete využít Hromadné akce pod tabulkou. Hromadnou akci lze provést buď nad vyfiltrovanými položkami (filtrováno pokročilými filtry) či nad položkami, které si označíte v nejlevějším sloupci (což má přednost, pokud provedete zároveň pokročilou filtraci). Počet položek, pro které se hromadná akce provádí, naleznete u dané akce. Tato změna umožňuje specifikovaným koeficientem vynásobit nákupní cenu za jednotku u všech zvolených položek. Pozor však, hromadné akce nelze použít, pokud použijete jednoduchý hromadný filtr nad tabulkou. Tento filtr doporučujeme nepoužívat, neboť jeho funkcionalitu lze plně nahradit již zmíněnými pokročilými filtry.
Pro úplnost dodejme, že obsah tabulky nákupních cen je možné exportovat a stáhnout tlačítkem, které se nachází v pravém horním rohu nad tabulkou.

TIP
Nákupní ceny za jednotku a Sazby DPH mohou být upravovány také v záložce Naskladňování po rozkliknutí daných položek. Při této variantě změny nezapomeňte na tlačítko uložení!
# Příjemka
Jakmile je úkol dokončen, je z libovolné z dostupných záložek možné vytisknout Příjemku ve formátu PDF. Je možné si ji zobrazit také jako HTML stránku či stáhnout jako CSV soubor či XLSX soubor.

TIP
Objevuje-li se při pokusu o tisk příjemky v PDF či zobrazení v HTML notifikace o chybějící tiskové konfiguraci, znamená to, že je potřeba postupovat dle návodu zde (s ohledem na to, zda využíváme skladovou aplikaci pro desktop či mobil).
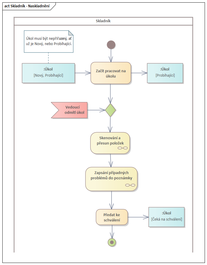
# Diagram
Následující diagram přibližně znázorňuje výše popsaný proces plnění úkolu skladníkem:
