# Úkol Vyskladnění
Úkol Vyskladnění slouží k vyskladnění položek ze skladu a jejich následnému předání.
Existují dva typy převzetí: Přímé předání odběrateli a Expedice. Vyskladnění k přímému předání je jen odvezeno na místo osobního odběru. Expedice se liší tím, že zboží končí na balicím umístění, kde je následně zabaleno baličem. Při expedičním vyskladnění se navíc může stát, že ještě není určeno cílové umístění, skladník tak bude požádán, aby ho zvolil.
# Vytvoření úkolu
Úkol může vytvořit uživatel s rolí vedoucí na dashboardu, tak jak je popsáno zde. V takovou chvíli (postupem zde popsaným) je vytvořen úkol typu přímé předání odběrateli.
- Při vytváření je povinné vyplnit prioritu úkolu, sklad a podsklad v rámci kterého má k vyskladnění položek dojít. Priorita je přednastavena jako normální.
- Po zvolení povinný údajů popsaných výše je potřeba zvolit, které položky (a jaké jejich množství) se mají vyskladnit. Tyto položky (a jejich množství) musí být následně při plnění úkolu striktně dodrženo. Specifikace těchto položek může být provedena třemi způsoby - ručním výběrem z nabídky, ručním zadáním čárových kódů či naskenováním těchto kódů. V případě potíží v této části můžete nahlédnout zde. Provádění je analogické jako u volby položek k naskladnění, kde je tato část popsána detailněji.
WARNING
Má-li být vyskladněna skladová položka, která je v módu musí mít šarži, čárový kód základní položky nemůže být (oproti naskladnění) použit k jejímu načtení v rámci tvorby vyskladnění. Je potřeba využít buď čárový kód konkrétní šarže či vybrat skladovou položku a následně šarži z nabídky. To plyne z toho, že systém umožňuje vyskladnit pouze přesně zvolenou šarži (je-li mód musí mít šarži). Obdobné chování platí pro sériová čísla (je-li mód musí mít sériové číslo).
- Nakonec lze volitelně zadat odběratele, popis, nahrát přílohu a vyplnit hodnoty atributů, které jsou pro vyskladnění nakonfigurovány. Jelikož je možné mít na podskladu zapnuté automatické slučování podobných vyskladnění, může zde být potřeba nastavit, zda se mají přepsat existující hodnoty atributů při sloučení s jiným úkolem. Není-li automatické slučování podobných vyskladnění na úrovni podskladu aktivováno, zaškrtnutí přepisování zde nemá žádný vliv (tj. vždy se vytvoří nové vyskladnění se zadanými hodnotami atributů). Je-li automatické slučování podobných vyskladnění na úrovni podskladu aktivováno, zaškrtnutí přepisování má vliv. Dochází-li ke slučování a je-li tato možnost přepisování zaškrtnuta, vyskladnění, které vznikne sloučením, bude mít hodnoty atributů nastaveny na to, co bylo nastaveno při vytváření nového vyskladnění. V opačném případě se použijí hodnoty atributů, které byly nastaveny ve vyskladnění, se kterým se toto nově vytvářené slučuje (tj. v takovém případě nemá smysl hodnoty vyplňovat).
- Vytvoření úkolu je potřeba potvrdit žlutým tlačítkem Vytvořit úkol Vyskladnění.
Druhý typ úkolu (tj. expedice), je vytvářen ve chvíli, kdy úkol Vyskladnění vzniká při přijetí (resp. dokončení) úkolu externí objednávka (vedoucím). Priorita je i zde přednastavena na normální. Vytváření úkolu je v tomto případě však zjednodušeno tím, že se navíc předvyplní sklad i podsklad dle příslušného úkolu externí objednávky. Zároveň není potřeba zadávat žádné položky k vyskladnění (protože se přebírají ze zadání externí objednávky). Volitelně lze opět uvést popis i nakonfigurované atributy. Je zde navíc také možnost zadat cílové balicí umístění. Není to však povinné a o jeho doplnění může být skladník požádán až později v rámci plnění úkolu. Umístění jsou zde zobrazována tak, že ta, která jsou označena jako balicí, jsou v seznamu prioritizována a zobrazují se výše.
# Ukázka tvorby
Na ukázce níže můžete vidět vytváření úkolu Vyskladnění (pro typ přímé předání odběrateli). Pokud byste chtěli vidět ukázku k typu expedice, můžete nahlédnout zde.

# Plnění úkolu
Samostatně (postupem popsaným níže) lze plnit pouze taková vyskladnění, která nejsou součástí skupiny vyskladnění. Vidíte-li v přehledových informacích na záložce Zadání, že je vyskladnění součástí nějaké skupiny, chcete-li ho splnit, je potřeba plnit (a dokončit) příslušnou skupinu vyskladnění, o čemž se více dočtete zde. Alternativním přístupem může být odstranění vyskladnění z dané skupiny, o čemž se můžete více dočíst zde.
# Přiřazení úkolu
Úkol na si sebe může jeho plnitel přiřadit pomocí Začít pracovat na úkolu. Tento akt může skladník (bez role vedoucího) provést z libovolné z dostupných záložek. Má k dipozici dvě záložky, kde to může provést - Zadání a Vyskladnění (oproti vedoucímu nevidí záložku Dokončení, dokud si úkol nepřiřadí). Za účelem přiřazení a započetí práce na úkolu lze také načíst libovolný kód (umístění) čtečkou (jakožto zdrojové umístění pro vyskladnění nějaké položky).
Úkol Vyskladnění není vůbec přístupný pouze uživateli s rolí balič (pouze). Takový úkol může být však plněn i uživatelem, který má současně roli vedoucí i skladník.
# Provádění úkolu
# Záložka zadání
V záložce Zadání je možné nahrát přílohu, nastavit či upravit hodnoty atributů, které jsou pro vyskladnění nakonfigurovány (je-li uživatel vedoucím), a zobrazit přehledové informace o úkolu. V případě, že se jedná o typ expedice, součástí souhrnu je i navíc (oproti ukázce přímého předání odběrateli níže) také odkaz na externí objednávku, z níž vyskladnění vzniklo.

Kromě výše zmíněného lze na stránce Zadání také zobrazit detailnější informace o položkách, které se mají ze zadání vyskladnit.
Pro detailnější zobrazení položek lze kliknout na některou z položek. Na příkladu níže například na Real apple. Po kliknutí se zobrazí okno s informací, kde již položku lze nalézt, možností získat ještě detailnější informace (jako je model a výrobce) a další detailnější informace. V tomto rozbaleném okně lze vedle názvu položky přejít na samotnou stránku detailu této skladové položky. Z rozbaleného okna lze také k dané položce přidat čárový kód, přidat obrázek nebo vytisknout dílčí čárové kódy, které položce přísluší (pomocí ikony tiskárny, přičemž když se setkáme s notifikací o chybějící tiskové konfiguraci, lze to řešit přidáním takové konfigurace, tak jak je uvedeno zde). Obdobný detail položky lze stejně zobrazit také ze záložky Vyskladnění (přičemž se v něm můžeme navíc setkat s informací, odkud byly kusy dané položky sebrány).
Za podrobnější vysvětlení stojí zmíněné informace "Položku lze nalézt na" a "Položka byla sebrána z" z detailu položky:
- Položku lze nalézt na - Jedná se o výčet všech umístění v podskladu, v rámci kterého vyskladnění provádíme, kde se daná vyskladňovaná položka nachází a pro která platí, že nejsou mobilní ani balicí (přičemž je-li zapnuta možnost navrhování sběru položek z mobilního umístění, zobrazují se navíc i umístění, pro která platí, že nejsou balicí, ale jsou mobilní). Tato informace vychází ze stavu skladu, do kterého se přesuny prováděné v tomto úkolu při vyskladňování propisují rovnou (tj. na rozdíl od naskladnění se nečeká na dokončení či schválení tohoto úkolu (ze kterého je detail rozkliknut) vedoucím).
- Položka byla sebrána z - Jedná se o výčet všech umístění, ze kterých byla přesunuta nějaká položka do části Položky v přesunu či Vyskladněné (jde-li o vyskladnění typu expedice) nebo do části Připraveno k předání odběrateli (jde-li o vyskladnění typu přímé předání odběrateli). Vždy se ukazuje celkový počet kusů položky, který byl dohromady přesunut do těchto dvou částí (či jedné části), rozdělený po umístěních, ze kterých byly kusy sebrány.
# Záložka vyskladnění
Vlastní vyskladňování lze provést na záložce Vyskladnění.
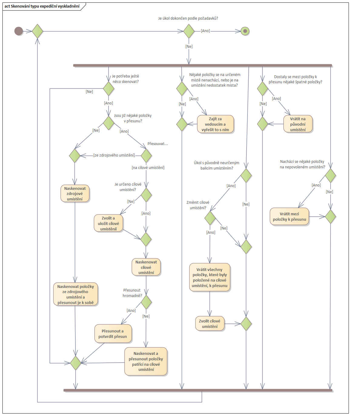
V případě expedice tato záložka disponuje trojicí informací - co ze zadání ještě Zbývá vyskladnit (a umístění, odkud lze přesouvat zadané kusy položek), jaké jsou nyní Položky v přesunu (někdy označováno jako inventář) a co již je Vyskladněné.
TIP
Část Zbývá vyskladnit disponuje červeným tlačítkem s šipkami, které lze vidět na ukázce níže. To lze s výhodou využít k rychlé aktualizaci umístění, na kterých se vyskladňovaná položka nachází. To je užitečné například ve chvíli, kdy kusy dané položky na umístění chyběly a kolega nám je tam právě donaskladnil či přesunul z jiného umístění.
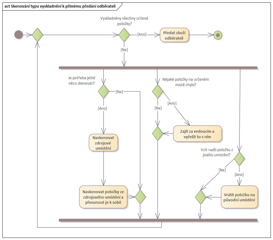
Při expedici skladník obchází umístění, kde se nachází položky k vyskladnění nebo kam má vyskladňované zboží umístit. Na zdrojových umístěních nejdříve skenuje kód umístění, pak skenuje položky a skládá je k sobě na vozík. Na cílovém umístění také nejdříve skenuje kód umístění, pak teprve může položky přesunout jejich naskenováním.
Princip provádění tohoto úkolu v zásadě odpovídá provádění úkolu přesun položek. Pro detailnější informace proto můžete nahlédnout tam. Oproti přesunu položek se liší v zásadě pouze tím, že zde nemůže být více cílových umístění (a pojmenováním výše uvedených tří sloupců).
TIP
Je-li vyskladnění typu expedice a je-li nastaveno cílové umístění, nachází-li se na něm nějaké kusy vyskladňované položky, automaticky se zobrazí mezi vyskladněnými (na tomto umístění).
TIP
Je-li vyskladnění typu expedice, počet kusů položek, které vidíte v části Zbývá vyskladnit na jednotlivých umístěních, vychází z počtu kusů, které jsou určeny k vyskladnění ze zadání úkolu, a je snížen o kusy, které jste již přesunuli do inventáře či do části Vyskladněné. Zároveň je tato hodnota samozřejmě omezena počtem kusů, které se na daném umístění vždy skutečně nachází. Je-li vyskladnění typu přímé předání odběrateli, vše funguje obdobně - rozdíl je pouze u snižování, kdy se snižuje pouze o kusy, které jste již vyskladnili do inventáře.
TIP
Dojde-li k tomu, že se vám některá ze sekcí nevejde na obrazovku, zobrazí jí odpovídající ikona. Ta vám snadno pomůže s pohybem do dané sekce. První z ikon níže odpovídá sekci Položky v přesunu (jde-li o vyskladnění typu expedice), respektive Připraveno k předání odběrateli (jde-li o vyskladnění typu přímé předání odběrateli). Druhá pak vždy odpovídá sekci Zbývá vyskladnit.


Dále se v této sekci budeme věnovat pouze typu přímé předání odběrateli, který má postup plnění a skenování lehce odlišný.
V případě přímého předání odběrateli tato záložka disponuje dvojicí informací - co ze zadání ještě Zbývá vyskladnit (a umístění, odkud lze vyskladnit zadané kusy položek) a co je nyní Připraveno k předání odběrateli (někdy označováno jako inventář).
Při přímém předání odběrateli skladník obchází umístění, kde se nachází položky k vyskladnění. Na zdrojových umístěních nejdříve naskenuje kód umístění, pak skenuje položky a skladá je k sobě na vozík. Následně odveze zboží na místo osobního odběru.
TIP
V rámci skenování můžete využívat nápovědných ikon vedle pole, kam se kódy zadávají.
Výše uváděné skenování může být alternativně provedeno hromadným zadáváním kódů do odpovídajícího pole tak, jako při vytváření tohoto úkolu. V případě potřeby je tento přístup detailněji popsán jako tzv. druhá možnost zde.
TIP
Pokud nevíte čárový kód položky, kterou chcete naskenovat, rozklikněte si ji. Zobrazí se vám detail s podrobnějšími informacemi, mezi nimiž najdete i tuto.
TIP
Ze kterého umístění k vyskladnění dochází, můžete sledovat nazelenalým zvýrazněním.
Pro úplnost poznamenejme, že chcete-li zrušit načtené umístění (ať už zdrojové či cílové), můžete buď využít křížku vedle pole pro skenování (znázorněn na ukázce výše) nebo rovnou načíst nové umístění.
WARNING
Stane-li se, že se nějaké položky nenachází tam, kde mají, nebo je na cílovém umístění nedostatek místa, je potřeba navštívit vedoucího a vyřešit to s ním. K první ze situací může dojít například ve chvíli, kdy máme dva úkoly vyskladnění, prvním přesuneme do Vyskladněné nějaké kusy jisté položky a před tím, než ho dokončíme, tyto kusy vyskladníme ve druhém z vyskladnění, které rovnou dokončíme. V takovou chvíli tedy může dojít ke zmíněné situaci, kdy se některé kusy položky nenachází tam, kde by jinak měli (tj. např. by následně nebyl dostatek kusů na zabalení). Pokusíme-li se i přes chybějící kusy úkol dokončit či přijmout, zobrazí se hláška Úkol není ve stavu, ze kterého by šel přijmout!, což nám může pomoci situaci odhalit. Poznamenejme, že situace souvisí s tím, že systém odebere kusy ze stavu skladu až po tom, co je vyskladnění přijato, resp. dokončeno.
# Vracení položek
Pro řešení problémů při naskenování nesprávné položky se v aplikaci nachází tlačítka na vracení položek. Stačí rozkliknout danou položku v příslušném sloupci (na záložce Vyskladnění).
V případě, že byste chtěli o vracení položek vědět více, můžete nahlédnout zde. Fungování je obdobné jako v úkolu přesun položek (až na pojmenování sloupců).
# Změna prodejní ceny za jednotku a DPH
Chcete-li u vyskladňovaných položek upravit prodejní cenu či DPH, je to možné v rámci detailního zobrazení položky na záložce Vyskladnění. Je jedno, ve kterém ze sloupců (mj. Zbývá vyskladnit, Položky v přesunu apod.) položku vyberete.
# Přesuny pomocí tlačítek v detailu položky
V případě expedice funguje využití tlačítek i klávesnice (na ukázce níže) obdobně jako v případě přesunů, tak jak je to popsáno zde. Odlišné je samozřejmě pouze pojmenování, které odpovídá Vyskladnění typu expedice.
V případě přímého předání odběrateli máme pouze dvě sekce, mezi kterými může docházet k přesouvání, konkrétně tedy Zbývá vyskladnit a Připraveno k předání odběrateli. Princip je zde jednoduchý - tlačítka s kalkulačkou jsou k dispozici pouze u položek v sekci Připraveno k předání odběrateli, a aby byla dostupná, je potřeba mít napípnuté některé ze zdrojových umístění v sekci Zbývá vyskladnit. Fungování tlačítek poté vždy funguje mezi sekcí Připraveno k předání odběrateli a napíputým umístěním ze Zbývá vyskladnit, přičemž odpovídá tomu, jak fungují tato tlačítka (i klávesnice) v sekci Položky v přesunu, jak je to popsáno zde.
# Dokončování úkolu
Jakmile plnitel úkolu dokončí vyskladňování, přistoupí k dokončení na záložce Dokončení.
V případě, že plnitel nemá žádné položky v inventáři, může zde úkol odpřiřadit. Pokud se jedná o uživatele, který má roli vedoucí, může následně takovýto nepřiřazený úkol kdykoliv stornovat.
V případě vedoucího (který je zároveň skladníkem) je zde navíc možnost úkol dokončit a uvést k dokončení poznámku. V případě skladníka (bez další role vedoucí) je zde navíc naopak možnost předat úkol vedoucímu ke schválení (opět s poznámkou). Ten má následně možnost úkol přijmout či odmítnout. V případě vyskladnění typu přímé předání odběrateli, je po kliknutí na toto tlačítko vyskladnění automaticky dokončeno (vedoucí nic neschvaluje, schválení je automatizováno). Pro detailnější popis rozdílu mezi dokončením expedice a přímého předání odběrateli nahlédněte níže.
Uvažujme situaci, kdy je potřebné ruční schválení vedoucím. V případě přijetí i odmítnutí úkolu může vedoucí uvést poznámku. V případě odmítnutí se může navíc rozhodnout, zda ponechá úkol přiřazený stejnému skladníkovi (který mu ho předal na schválení). Pokud se pro tuto možnost nerozhodne, úkol bude ve stavu Nepřiřazený a může si ho vzít k plnění jiný plnitel. Dokončení, které provádí vedoucí (který je zároveň skladníkem), odpovídá kombinaci předání ke schválení vedoucímu a následnému přijetí vedoucím.
WARNING
Při dokončování úkolu musí být vyskladněny všechny položky ze zadání úkolu. V opačném případě nepůjde úkol dokončit ani předat ke schválení.
TIP
Pokud jste vedoucí, dostanete úkol ke schválení, nejste s ním spokojeni a chcete sami provést úpravy (tj. jste i skladníkem), musíte úkol nejprve odmítnout, neponechávat ho skladníkovi, který vám ho předal ke schválení, a následně si tento volný úkol sami přiřadit! Nejde rovnou provádět úpravy.
Jedná-li se o dokončování úkolu Vyskladnění, který je typu expedice, spolu s dokončením je automaticky vytvořen úkol balení pro vyskladněné zboží!
# Automatické dokončení Vyskladnění
V případě, že uživatel s rolí skladník (bez další role vedoucí) provádí dokončení svého úkolu a klikne na tlačítko Předat ke schválení, rozlišuje se, zda se jedná o vyskladnění typu expedice nebo přímé předání odběrateli.
Jestliže je takto ke schválení předáno vyskladnění typu expedice, čeká ji ruční schválení vedoucím - za podmínky, že není v podskladu, kterého se dané vyskladnění týká, nastaveno automatické schvalování dokončených úkolů. Pokud tato možnost je nastavena, dokončení je provedeno automaticky bez dalšího zásahu vedoucího. Pokud je však ke schválení předáno vyskladnění typu přímé předání odběrateli, schválení je provedeno automaticky vždy, a to bez ohledu na konfiguraci automatického schvalování dokončených úkolů! Automatické schválení zde dává dobrý smysl, neboť vedoucí již nemá, co kontrolovat (zboží bylo předáno zákazníkovi).
# Volba cílového umístění
V případě, že plníte úkol Vyskladnění, který je typu expedice, je potřeba zvolit cílové umístění, na které se vyskladnění provádí. To lze provést již při vytváření tohoto úkolu z externí objednávky tak, jak bylo popsáno zde.
Pokud cílové umístění nebylo určeno při vytváření úkolu, musí se určit dodatečně, a to na záložce Vyskladnění. Tento akt nezávisí na tom, zda má již někdo úkol přiřazen. Může ho provést ten, kdo má daný úkol přiřazen, ale i ten, kdo daný úkol zrovna přiřazen nemá a pouze na něj vidí (nemá-li ho již přiřazen někdo jiný).
DANGER
Nyní je potenciálně možné, aby bylo zvoleno cílové umístění někým, kdo na úkol vidí, přiřazen ho nemá, ale někdo jiný již ano. V takové situaci se důrazně nedoporučuje přiřazovat cílové umístění uživatelem, který není k úkolu přiřazen jako jeho plnitel. Chování není korektní a pracuje se na jeho ošetření.
Jak lze nahlédnout níže, lze vybírat z umístění z nabídky. Tato umístění jsou rozdělena na mobilní a nemobilní.

V případě, že jste ještě na cílové umístění nepřesunuli žádné položky, můžete svou volbu změnit. To lze provést kliknutím na ikonu lokace ve sloupci Vyskladněné.
# Řazení umístění s položkami k vyskladnění
V rámci plnění úkolu Vyskladnění je na záložce Vyskladnění v levém sloupci informace o tom, kolik kterých položek zbývá vyskladnit. Nabízejí se zde umístění, odkud může skladník zbývající položky vyskladnit. Řazení těchto umístění je prováděno primárně podle dostupnosti, která se dá nastavovat v detailu skladu, a sekundárně podle kódu umístění (tj. abecedně).
Na konkrétním příkladu níže došlo k seřazení umístění v pořadí UA4, UA2, UA3, UA5 a MOST-885, protože UA4 má nejvyšší dostupnost (77, jak by šlo nahlédnout u daného umístění v detailu skladu), dále UA2, UA3 a UA5, které mají rovnocenně dostupnost 50 (jsou proto řazeny abecedně dle kódu) a až na závěr je umístění s kódem MOST-885, které má dostupnost pouze 13. Informace za dvojtečkou vedle kódu je již název umístění, který nemá na řazení žádný vliv.

# Přehled pohybů
Na záložce Dokončení (případně na záložce Pohyby, je-li úkol již dokončen) lze nahlédnout na přehled pohybů v daném úkolu. Přehled pohybů daného úkolu může zobrazit jeho plnitel (v době jeho plnění před dokončením) či vedoucí, který na něj vidí (kdykoliv).
Jedná se o pohyby kusů jednotlivých skladových položek v daném úkolu a jsou znázorněny v tabulce (stejným způsobem jako na stránce Skladové pohyby), která je podrobněji vysvětlena zde. Oproti tabulce na stránce Skladové pohyby se liší pouze tím, že neobsahuje sloupce Typ úkolu a Úkol.
# Výdejka
Jakmile je úkol dokončen, je z libovolné z dostupných záložek možné vytisknout Výdejku ve formátu PDF. Je možné si ji zobrazit také jako HTML stránku či stáhnout jako CSV soubor či XLSX soubor.

TIP
Objevuje-li se při pokusu o tisk výdejky v PDF či zobrazení v HTML notifikace o chybějící tiskové konfiguraci, znamená to, že je potřeba postupovat dle návodu zde (s ohledem na to, zda využíváme skladovou aplikaci pro desktop či mobil).
# Diagramy
Následující diagram přibližně znázorňuje výše popsaný proces plnění úkolu skladníkem:

Následující diagram znázorňuje proces skenování k přímému předání:

Následující diagram znázorňuje proces skenování k expedici:
