# Úkol Inventura
Úkol Inventura slouží k provedení inventury zboží v daném skladu. Dále může být inventura omezena na konkrétní podsklad, umístění, vlastníka skladu, výrobce, či konkrétní skladovou položku.

# Omezení na umístění
Pokud je nastaveno omezení na umístění, zobrazí se pole Umístění, ve kterém je možné vybrat jednotlivá umístění, kde se má provést inventura.
V některých případech se může stát, že se v jednom skladu nachází mnoho umístění a vyhledávání v nich může být poměrně komplikované. Pro tento případ se pod polem Umístění nachází vyhledávač, pomocí něhož je možné vyhledávat užitím tzv. Regulárních výrazů. Ty umožňují přidání speciálních znaků do běžného textu, umožňujících vytvoření šablony, jakým způsobem by měl hledaný název umístění vypadat. V této šabloně je například možné nastavit, že nějaká část textu se může opakovat, nebo že nějaká jiná část se tam může volitelně nacházet.
Po napsání daného vyhledávacího výrazu (šablony) se zobrazí výsledky hledání pod vyhledávacím polem. Vyhledaná umístění je pak možné nastavit do pole Umístění kliknutím na tlačítko Nastavit tato umístění.

# Tabulka značek
| Značka | Popis |
|---|---|
^ | Začátek |
$ | Konec |
. | Libovolný znak |
? | Žádný nebo jeden výskyt |
* | Žádný nebo libovolný počet výskytů |
+ | Jeden nebo více výskytů |
\ | Následující znak není speciální znak |
() | Ohraničení skupiny znaků |
[] | Vyhledávání konkrétního znaku ze skupiny |
{} | Specifikace konkrétního počtu opakování |
Tato tabulka obsahuje pouze základní výčet značek.
# Příklady vyhledávání
Následuje několik příkladů s popisem, které by měly přiblížit problematiku vyhledávání.
Jedná se pouze o výběr základních možných situací. Pokročilé znaky pro vyhledávání, popř. více příkladů je možné najít na internetu vyhledáním termínu "Regulární výrazy" ve vašem oblíbeném internetovém prohlížeči.
# Nalezení všech umístění začínajících na písmeno A
- Výraz:
^A ^- nutné zadat začátek, tím se specifikuje, že se nemají hledat znaky na libovolné pozici, ale že se provádí hledání od začátkuA- specifikace hledaného písmena
WARNING
Pokud nebude zadán znak Začátku, dojde k nalezení všech umístění, která mají na libovolné pozici ve svém názvu písmeno A
# Nalezení všech umístění obsahujících ve svém názvu alespoň jedno písmeno B
- Výraz:
B+ B- Hledáme písmeno B+- Počet B musí být alespoň jedno, ale může být i více
TIP
Jelikož písmeno B se mělo hledat kdekoliv, není nutné specifikovat konec ani začátek řádku
# Nalezení všech umístění obsahujících ve svém názvu text: (A+12)
- Výraz:
\(A\+12\)
TIP
Znaky (, +, ) mají speciální funkci viz. tabulka značek. Pokud nechceme využít jejich speciální funkce, ale prostě je chceme vyhledat, je nutné před daný znak napsat zpětné lomítko \, čímž se zakážou dodatečné funkce pro následující znak.
# Nalezení všech umístění začínajících na písmeno D a končících na číslo 7
- Výraz:
^D.*7$ ^- Nejdříve je nutné specifikovat, že se má hledat na začátku názvůA- Hledané písmeno A.*- Následuje libovolný počet (*) libovolných znaků (.)7- Hledané číslo 7$- Specifikace, že po předchozím znaku končí název
# Nalezení umístění začínajících na písmeno A nebo B, následované třemi libovolnými čísly
- Výraz:
^[AB][0-9]{3} ^- Začátek řádku[A, B]- výběr z písmen A, B[0-9]- výběr libovolného čísla z rozsahu 0 až 9{3}- předchozí část se opakuje třikrát
# Nalezení umístění obsahujících ve svém názvu písmena libovolné velikosti a čísla, která se pravidelně střídají libovolný počet krát
- Výraz:
^([A-Za-z][0-9])*$ ^- Začátek řádku[A-Za-z]- libovolné velké nebo malé písmeno[0-9]- libovolné číslo([A-Za-z][0-9])- označení skupiny, s kterou se bude něco dělat*- předcházející skupina se může opakovat 0 až nekonečně krát
TIP
Umístění znaku Začátku a Konce je klíčové. Pokud by tam nebyly, cokoliv co bude následovat v názvu umístění po vybrání skupiny písmene a čísla, nemusí splňovat danou podmínku vyhledávání a tím pádem se bude zobrazovat ve výsledcích vyhledávání.
# Další příklady
- Nalezení umístění volitelně začínajícího na ABC -
^(ABC)?.* - Nalezení umístění končícího na -X a začínajícího na číslici -
^[0-9].*-X$ - Nalezení umístění začínajícího na číslo z rozsahu 2000 až 2999 -
^2[0-9]{3} - Nalezení umístění obsahujícího ve svém názvu pouze číslice -
^[0-9]*$
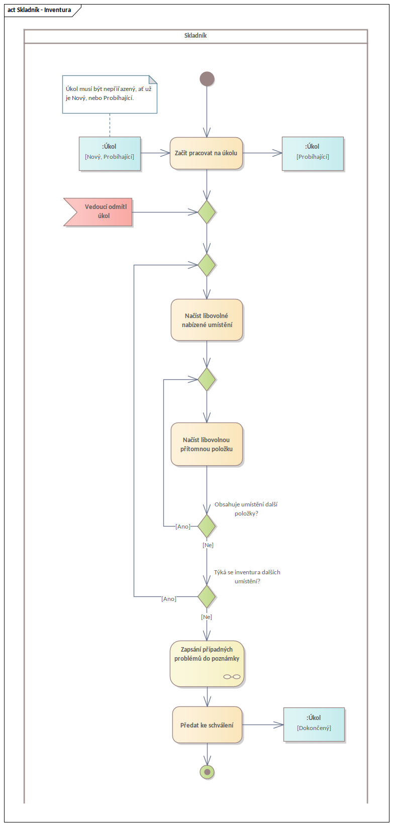
# Plnění úkolu
Skladník si může přiřadit úkol, který ještě nikdo nemá na starosti, a to rozkliknutím detailu úkolu a následným kliknutím na tlačítko Začít pracovat na úkolu, nebo načtením libovolného kódu čtečkou.
Následně skladník postupně načítá všechna umístění, kterých se inventura týká, a na každém z nich načte všechny položky, které se tam nachází.
WARNING
Pokud není jedna z vašich rolí v systému "vedoucí", v inventuře schválně nevidíte správný počet položek na umístění. Tuto informaci vidí jen uživatelé s rolí vedoucího.
Nakonec může skladník na kartě Dokončení zapsat případné problémy do poznámky a odevzdá úkol ke schválení.
Následující diagram znázorňuje výše popsaný proces plnění úkolu skladníkem:
