# Úvod
# Role v aplikaci
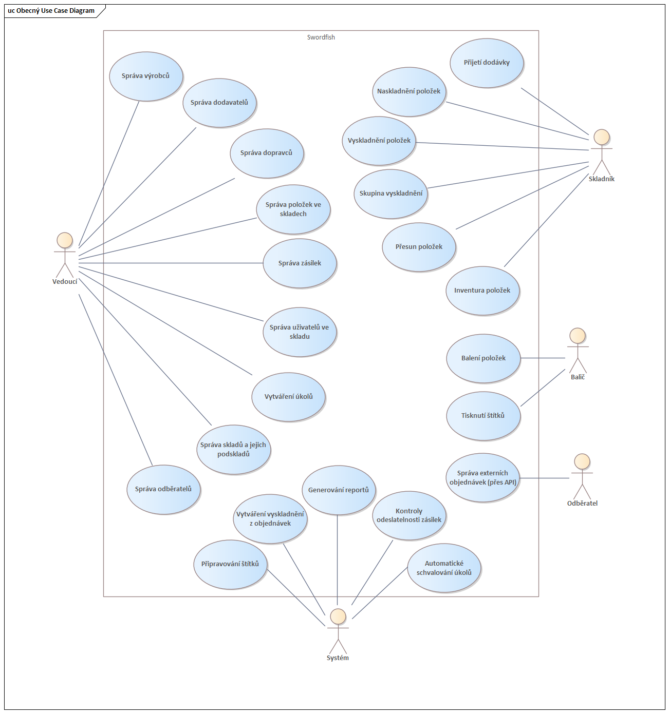
V systému existují tři uživatelské role:
- Vedoucí - spravuje sklady, společnosti a osoby, objednávky a úkoly a má přístup k jejich přehledům; rozděluje úkoly a kontroluje jejich plnění.
- Skladník - provádí fyzickou realizaci úkolů: stará se o přesun položek, ať už na sklad, ze skladu, nebo v rámci skladu, provádí inventuru a příjímá dodávky zboží.
- Balič - balí odesílané objednávky.

# Úvodní stránka
Po přihlášení se uživateli zobrazí stránka s úkoly. Na té se nachází seznamy úkolů, které se dají různě nastavovat. Úkoly jsou určitých typů, ale jejich proces zpracování v rámci aplikace je velmi podobný.
Obecné nastavení se schovává pod třemi tečkami vpravo nahoře a to včetně zaznamenávání času, jež se při zapnutí zobrazí jako ikona stopek hned vedle nastavení.
Pro vedoucího je na stránce ještě přehled Stavu objednávek, který je na obrázku vidět vpravo dole. Dále je vidět také postranní panel (vlevo), který se dá skrýt kliknutím na ikonu tří vodorovných šipek nahoře. Úvodní stránka vedoucího tedy vypadá přibližně takto:

Růžové tlačítko, nacházející se pro vedoucího i skladníka vpravo dole, slouží k rozbalení možných úkolů k vytvoření.
Pro skladníka vypadá úvodní stránka takto:

A pro baliče přibližně takto:

# Řešení problémů
Nejčastější problémy a jejich řešení jsou popsány v sekci často kladených otázek.
TIP
Pokud se tlačítko Uložit (při ukládání libovolného formuláře v aplikaci) nezobrazuje se žlutým podkladem, ale pouze se žlutým textem, znamená to, že formulář ještě není validní. Po kliknutí na něj se v takovém případě červeně zbarví místa, která nejsou validní a uživatel se jim musí věnovat.
Úkoly →