# Úkoly
Mezi hlavní činnosti, které aplikace umožňuje, patří tvorba a plnění úkolů.
# Typy úkolů
Úkoly mohou být následující:
- Inventura slouží k provedení inventury zboží v daném skladu.
- Vyskladnění slouží k vyskladnění položek ze skladu a jejich následnému předání.
- Skupina vyskladnění umožňuje sloučit několik úkolů vyskladnění do jednoho úkolu.
- Přesun položek slouží k přesunutí (dílčích) položek z jednoho umístění na jiné.
- Přesun mezi podsklady slouží k přesunutí položek z jednoho podskladu do jiného.
- Naskladnění slouží k naskladnění položek do určitého podskladu.
- Balení slouží k zabalení objednávky, která je určena k expedici.
- Příjem dodávky slouží k oznámení přijetí nového zboží do skladu.
- Externí objednávka slouží k vyřízení objednávky odběratele.
- Přesun umístění slouží k přesunu všech položek z jistého umístění na jiné (v rámci jednoho skladu).
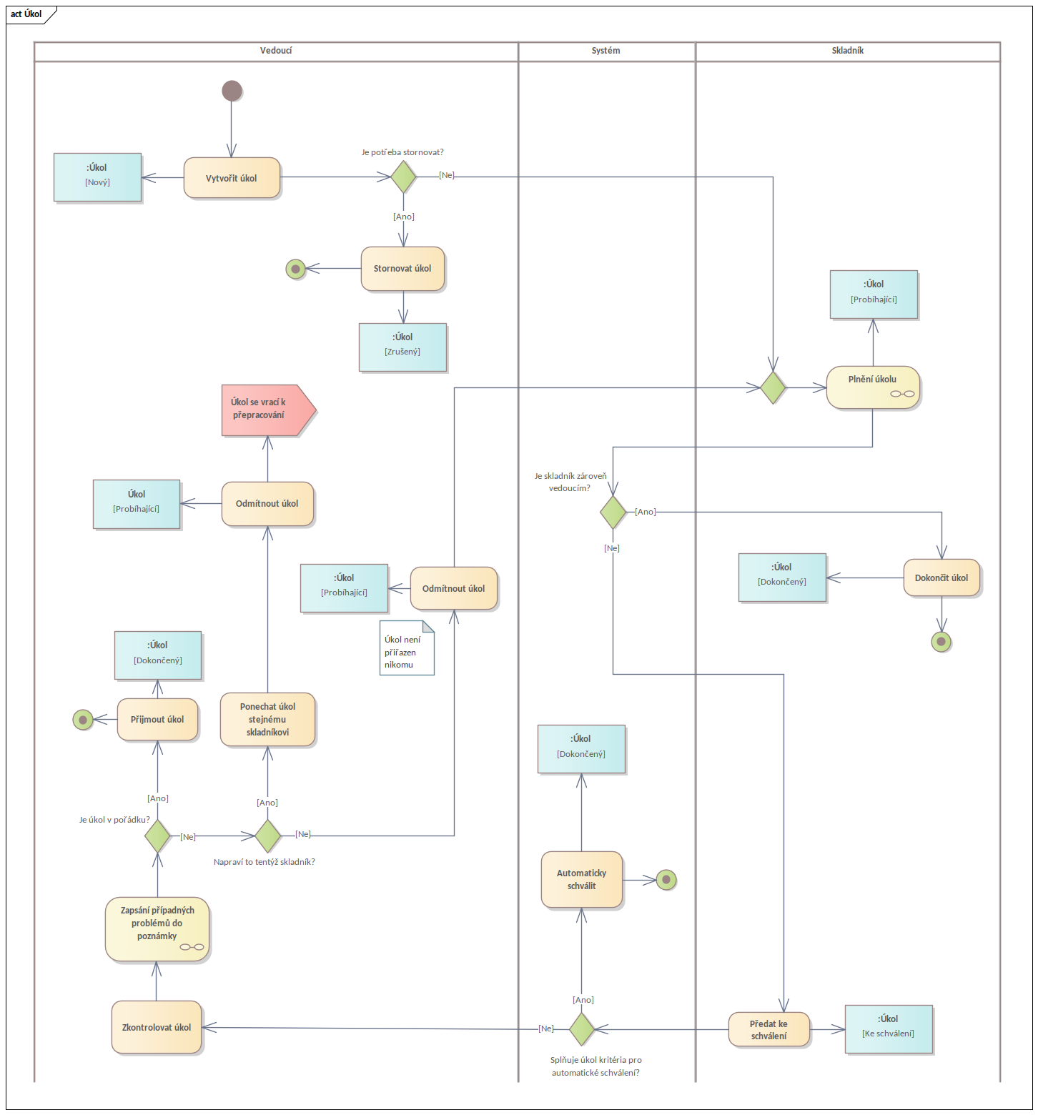
# Obecný proces úkolů

# Vytvoření nového úkolu
Nový úkol může uživatel vytvořit kliknutím na velké tlačítko ⌃ v pravém dolním rohu obrazovky. Úkoly, které může vytvořit, závisí na jeho roli (viz. oprávnění k tvorbě úkolů).

# Alternativní způsoby vytvoření úkolu
Kromě standardního způsobu vytvoření úkolu lze k vytvoření úkolu inventura využít přímo záložku konkrétní skladové položky. K té se vedoucí dostane kliknutím na Skladové položky v levém panelu a dále zobrazením detailu dané skladové položky (kliknutím na řádek s danou skladovou položkou). V pravém horním rohu této záložky pak už jen stačí zvolit tlačítko Inventura. Zobrazí se dialog pro vytvoření nového úkolu inventura s omezením na zvolenou skladovou položku.

Úkol naskladnění lze také vytvořit alternativním způsobem, a to automaticky při přijetí úkolu příjem dodávky vedoucím.
Úkol balení nelze vytvořit z hlavní nabídky, ale pouze automaticky při dokončení úkolu vyskladnění vedoucím.
Úkol externí objednávka lze také vytvářet pomocí API.
# Oprávnění k tvorbě úkolů
Vedoucí může vytvářet následující úkoly:
- Externí objednávka,
- Inventura,
- Skupina vyskladnění,
- Vyskladnění,
- Přesun mezi podsklady,
- Přesun umístění,
- Přesun položek,
- Naskladnění a
- Balení.
Skladník může vytvořit pouze úkol Příjem dodávky.
Balič nemůže vytvářet úkoly.
# Práce na úkolu
Uživatel může začít pracovat na kterémkoli úkolu, ke kterému má jeho role oprávnění (viz. oprávnění k práci na úkolu) a který není přiřazen jinému uživateli. Na úkolu lze začít pracovat při otevření detailu úkolu na kartě Zadání, případně naskenováním kódu čtečkou dle instrukcí. Níže je k dispozici ukázka v případě úkolu naskladnění.

# Oprávnění k práci na úkolu
Na následujících úkolech může začít pracovat vedoucí:
Na následujících úkolech může začít pracovat skladník:
- Inventura,
- Skupina vyskladnění,
- Vyskladnění,
- Přesun mezi podsklady,
- Přesun umístění,
- Přesun položek a
- Naskladnění.
Balič může začít pracovat pouze na úkolu Balení.
Pro úplnost poznamenejme, že úkol Příjem dodávky nemá na rozdíl od ostatních úkolů vlastní plnění (tj. nepracuje se na něm).
# Stornování úkolu
Nově vytvořený úkol může být stornován, ale pouze za předpokladu, že na něm ještě nezačal nikdo pracovat. Výjimkou je pouze úkol přesun umístění, který stornovat nelze (více zde).
# Předání úkolu ke schválení
Obvykle může uživatel po splnění všech požadavků na kartě Dokončení předat úkol ke schválení vedoucímu.

Tento proces však nenastává ve dvou případech:
- pokud má uživatel roli vedoucího, úkol přímo dokončuje a není třeba ho dále schvalovat.
- pokud to umožňuje nastavení podskladu, je úkol schválen automaticky bez zásahu vedoucího.
# Schvalování úkolů
Vedoucí může schvalovat úkoly, které jsou ve stavu Ke schválení. Učinit tak může na kartě Dokončení po otevření detailu úkolu.

Zde může úkol přijmout, nebo odmítnout. Při odmítnutí může zvolit, zda ponechat úkol stejnému uživateli. Jinak je danému uživateli úkol odebrán a může na něm začít pracovat kterýkoli uživatel s příslušnou rolí.
Při přijmutí i odmítnutí úkolu může vedoucí zapsat poznámku.
← Úvod Seznamy úkolů →